


Published on Nov 30, 2023
The security of one's belongings when a person leaves his/her house is always a concern with increasing number of incidents of theft, robbery etc. Many automated systems has been developed which informs the owner in a remote location about any intrusion or attempt to intrude in the house. 8051 has been extensively used in past projects. However, this paper looks into the development of an ANDROID application which interprets the message a mobile device receives on possible intrusion and subsequently a reply (Short Message Service) SMS which triggers an alarm/buzzer in the remote house making others aware of the possible intrusion.
Controlling home appliances remotely with mobile applications have started becoming quite popular due to the exponential rise in use of mobile devices. There have been so many applications that exploit the use of GSM/GPRS facility of the handset. Mobile handsets today are essentially handheld computers with integrated mobile radio communication capabilities. With increasing usage of GSM, network services are expanded beyond speech communication to incorporate many other custom applications, machine automation and machine to machine communication. This paper discusses an approach where an authorized remote mobile user receives an SMS when a third party tries to enter his house in a remote location. The minimum requirement at the user end is that the mobile device should have an ANDROID OS. ANDROID is a java based operating system which runs on the Linux 2.6 kernel. It's lightweight and full featured. ANDROID applications are developed using Java and can be ported to new platform easily thereby fostering huge number of useful mobile applications.
A hardware circuit with a switch and a GSM modem embedded is installed and connected to the door of the house. When the intruder tries to open the door, the switch triggers an interrupt and subsequently sends a signal into the microcontroller which subsequently triggers the GSM modem to transmit a warning SMS into already registered number in the modem. The SMS on the users' end is interpreted by the ANDROID Application and if it finds that the SMS is from the designated number; the application immediately informs the person with a frequent pop-up menu. If the user positive acknowledge the pop-up in 1 minute, an acknowledgement is send back to the remote GSM modem. The modem outputs an interrupt to the microcontroller and the microcontroller subsequently triggers an alarm. If the user fails to acknowledge in the defined time interval, an automatic positive acknowledgement is send by the application to the modem and the activities follow.
A lot many Home automation systems are available in the market. Different approach has been proposed at different times. However, Home automation system using ANDROID is still ongoing research project field. Google is trying to join home control arena with ANDROID application. Two of the approaches relevant to the topic are listed below
In this paper presented by A. Alheraish, Member, IEEE, a design and implementation of remote control system by means of GSM cellular communication network is described. This design integrates the device to be controlled, the microcontroller, and GSM Module so that it can be used for a wide range of applications. The proposed M2M design in this paper uses a PC as the terminal user instead of microcontroller. In such a design, GSM dialup and communication protocol is embedded in the PC. The M2M microcontroller interacts with the M2M engine, embedded with the SIM card. The information that will be sent to the network has to be taken to a microcontroller to make the interface between the machine and M2M engine. They had used different modules such as check and read message module ,which check any received message from the M2M module using AT commands, a decode module which decodes the text message and excludes all other details such as date, time and sender's name.
In this paper presented by M. Van Der Werff, X Gui, W.L. Xu, Massey University, New Zealand; they had proposed a system consisting of java-enabled mobile phone, a cellular modem, and a controller board incorporating a microcontroller. The mobile phone serves as a remote control through which a user can interact with the home automation system.
The Block diagram of the proposed methodology is shown in Fig. 1. A switch is attached to the door which detects any intrusion attempted by intruders and interrupts the 8051 microcontroller. The 8051 interrupts the GSM modem and the modem sends a pre-configured warning SMS to the mobile phone in the remote location [9]. The ANDROID application pre-loaded in the mobile phone interprets immediately any incoming message in the message box and triggers a pop-up menu in the mobile screen informing the owner about possible attempt of intrusion in the remote house. If the user acknowledges the pop-up, immediately a message is send back to the remote modem. The modem sends an interrupt to the microcontroller and the microcontroller interrupts the buzzer.

Fig. 2. displays the flowchart representation of the proposed methodology. The flowchart gives a clear idea right from the time the switch detects any interrupt in the door to the end of playing the buzzer [8]. Fig. 3. shows the flowchart of the ANDROID application developed and installed in any ANDROID OS based mobile devices. The ANDROID application continuously checks for any incoming SMS in the inbox of the phone. If there is a new incoming SMS, it verifies the number from which the SMS has been received. If the SMS is from the emergency number, a pop-up screen is immediately flashed in the home screen of the mobile to drive users' immediate attention. If the user acknowledges the pop-up in defined time period, a reply SMS is sent back to the remote modem. If the user fails to acknowledge to the pop-up in the defined time period, a default time or fixed time period is awaited. Once this time period expires, a reply SMS is sent automatically back to the remote modem. This is done because even if the user fails to acknowledge due to certain reasons, the buzzer in the remote place should be triggered alarming about a possible intrusion.

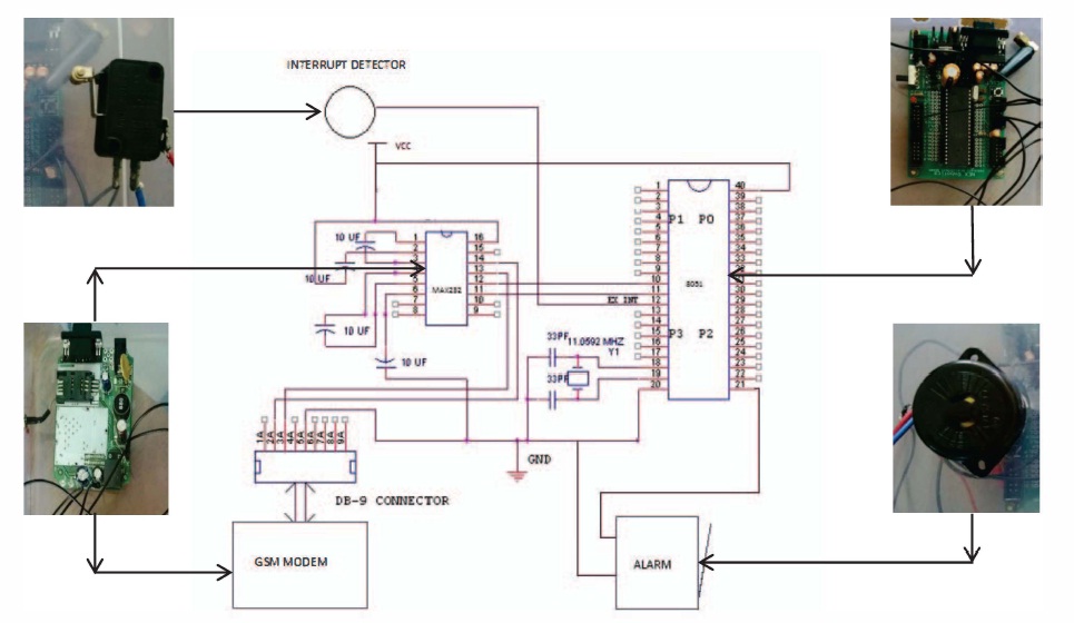
Fig. 5. describes the hardware implementation of the system. The circuit is designed in the simulation software; MultiSim version 1 1 .00 developed by the software company National Instruments. In the initial phase the simulation was carried out using MultiSim.

The wired circuit diagram shown in Fig. 5. is the simulation of the system. During the simulation we integrated the MAX232 IC and GSM modem (GSM modem IC unavailable in MultiSim; direct implementation was carried out during real-time hardware implementation) separately. But in real-time synthesis of the system the MAX232 IC was built-in with the GSM modem implying no separate use of MAX232 IC in real-time system. The real time system images (parts of real time system) are shown in Fig. 5. and the complete real-time system is shown in Fig. 4. The methods designed in Flowcharts were properly implemented in this phase.

The SWITCH monitors for any kind of INTERRUPT and signals the 805 1 microcontroller (in this case the development board P89V5 1 RD2) shown in Fig. 4. The microcontroller in tum sends a digital signal (since microcontroller understands only TTL logic) [ 1 ] to the GSM modem which is received by the MAX232 IC incorporated inside the GSM modem and converts it into an analog signal (since GSM modem; model number: SIM900; can only process analog signals) [2]. The GSM modem then sends a SMS to the user mobile phone (preferably supporting ANDROID OS) signaling that an intrusion has occurred. The SMS is then processed upon by the ANDROID application. When a proper reply is received at the modem again; depending upon the SMS the GSM modem will send a specific signal whether to play or do not play the buzzer (If YES is received; buzzer is not rung. Else if NO is received; buzzer is rung).
The APK (ANDROID Application Package File) file have been deployed to ANDROID enabled mobile devices and tested. The hardware circuit meant to detect intrusion is installed. On interrupti intrusion, the GSM modem successfully sends a message to the ANDROID application installed in the mobile device. If the user fails to response in the defined time period, the application successfully sends a default message to the remote device, subsequently triggering the buzzer. The application discussed here is sure to benefit every people who always have a doubt of their belongings being secure in the house in their absence. Most of the mobile devices that are manufactured nowadays in the market are ANDROID OS based. Taking this into interest the application has been developed in ANDROID and made user friendly, thereby making the application highly robust across different mobile devices and variety of users.
Certain features like triggering an electronic lock remotely rather than simply triggering the buzzer might be more useful to the users and will surely be taken care of in the near up gradation of the complete application. Also the system may be turned into a complete Home Automation System by implementing different sensors e.g. Motion Sensors, Gas Sensors, Temperature Sensors, etc. in the near future.
[I] REFERENCES Mazidi, Mazidi & Mckinlay, "8051 Microcontroller & Embedded Systems", Pearson Education, 2nd Edition, 2006.
[2] Michael J. Pont, "Embedded C", Pearson Education, New York, 2002.
[3] M. Van Der Werff, X. Gui, and W.L. Xu "A Mobile Based Home Automation System", In Proceeding of IEEE 2nd International Conference on Mobile Technology Applications and Systems, pp. 1-5, 2005, Guangzhou, China.
[4] A. Alheraish, Member, IEEE "Design and Implementation of Home Automation System", IEEE Transactions on Consumer Electronics, Vol. 50, No. 4, pp. 1087-1092, November 2004.